Модель регулирования процесса создания и производства инновационных изделий - page 6

Р.В. Кимельфельд
6
Если в процессе создания нового продукта используются но-
вейшие технологии и материалы, над изделием трудились высо-
коквалифицированные специалисты, а также были применены
успешные маркетинговые мероприятия, то одновременно выпол-
няются два условия:
σ
µ
i
j
i
i
f j
w
i
f
≥ ∀ = ∀ =
≥ ∀ =

0 1
1
0 1
,
, ,
,
,
, ,
т.е. все элементы обеих матриц
σ
i
j
и 
µ
i
не должны быть меньше
нуля.
Если хотя бы один элемент матрицы
σ
i
j
отрицателен, то ком-
пании-производителю следует немедленно установить причины
несоответствия своего изделия требованиям потребителя и при-
нять меры по его усовершенствованию.
В свою очередь, если хотя бы один элемент матрицы
µ
i
отри-
цателен, это означает, что производитель слишком завысил цену
нового продукта.
Критерий
σ
i
j
характеризует эффективность системы взаимо-
действия изготовитель — потребитель по технико-эксплуатацион-
ным параметрам, а критерий
µ
i
— по цене.
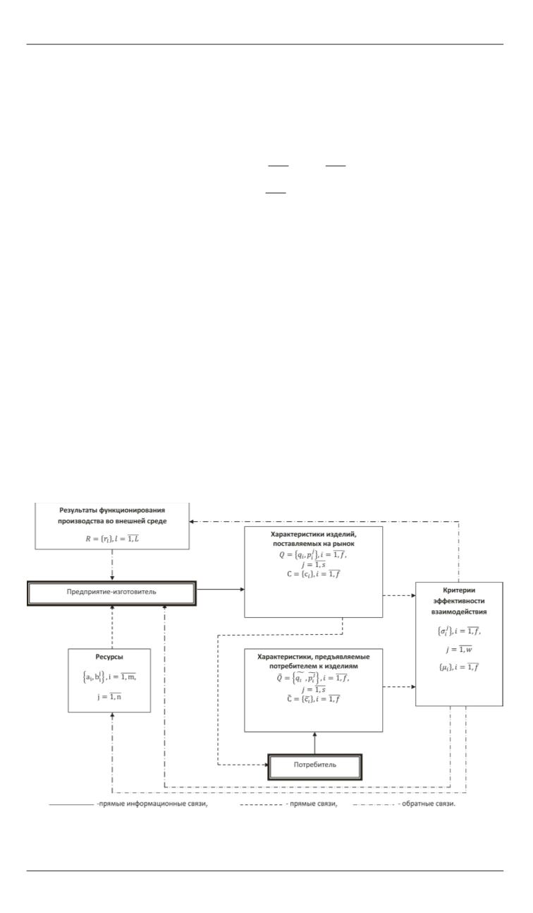
Построим модель взаимодействия изготовителя и потребителя
новой наукоемкой продукции (рис. 2).
Рис. 2.
Схема модели взаимодействия изготовителя
и потребителя наукоемкой продукции
1,2,3,4,5 7,8
Powered by FlippingBook