Система управления знаниями как основа логистики инноваций - page 4

А.П. Гантимуров, А.А. Александров
4
3. От неявного — к явному. В качестве примера можно приве-
сти финансового контролера, который, вместо того чтобы просто
составлять традиционный финансовый план для своей компании,
разрабатывает новый инновационный подход к бюджетированию,
основываясь на своем интуитивном знании, развившемся за годы
работы.
4. От явного — к неявному. По мере того как явное знание рас-
пространяется внутри компании, другие сотрудники начинают его
усваивать, используя его для расширения, углубления и реструк-
турирования своего собственного неформализованного знания.
Предложение контролера вызывает пересмотр системы финансо-
вого контроля в компании. Другие сотрудники используют инно-
вацию и в конце концов начинают рассматривать ее как само со-
бой разумеющуюся составляющую в системе основных инстру-
ментов и ресурсов, необходимых для их работы.
Для преобразования неявного знания в явное необходимо най-
ти способ выражения того, что выразить невозможно. К сожале-
нию, один из наиболее действенных методов для этого также чаще
всего остается незамеченным: это тот запас образов и символов,
который менеджеры могут использовать для артикуляции своей
интуиции и догадок. В японских компаниях этот ассоциативный
и подчас необыкновенно поэтичный язык играет особенно замет-
ную роль в разработке продукции.
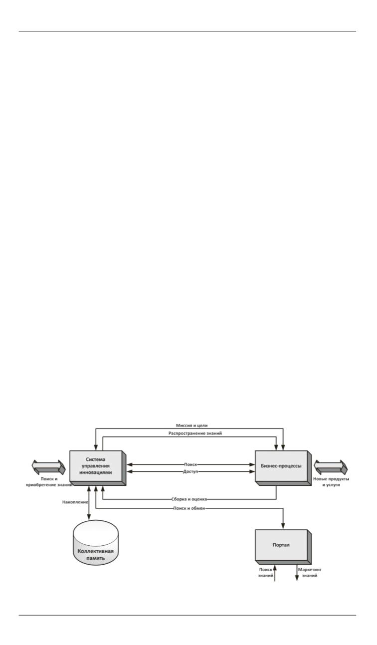
Управление знаниями представляет собой систематический
процесс создания, обработки и накопления индивидуального
и группового опыта таким образом, чтобы знания могли стать ин-
новационными и были перенесены в процессы организации с тем,
чтобы увеличивались продуктивность и доходы организации.
На рисунке показаны элементы и связи системы обмена знаниями
как генератора инноваций [1].
Элементы и связи системы управления инновациями
1,2,3 5,6,7,8,9,10
Powered by FlippingBook